Inside Oracle's Analytic Applications for Financial Services
If you've been to any of the Oracle BI Applications roadmap presentations, you may well have seen a slide that sets out "Oracle's Integrated Analytic Solution", which looks like this:

(from Oracle Business Intelligence Applications Roadmap, Oracle Open World 2009)
Now we all know about the ERP Analytics (Oracle BI Applications running against Oracle EBS, Peoplesoft and SAP sources) and the CRM Analytics (BI Applications against Siebel), and the EPM applications are the ex-Hyperion application such as Planning, Financial Management and Profitability Management. But what about the Industry Analytic applications: how do they work, do they share data and an architecture with the Oracle BI Applications, and what do they look like?Unlike the regular Oracle BI Applications, which are considered horizontal applications as they are applicable to all different industries, the Oracle Vertical Analytic Applications are specific to particular industries such as energy, life sciences, automotive and insurance. The vertical that Oracle have got the most emphasis on at the moment though is financial services, following the purchase of a majority share in i-flex (now renamed Oracle Financial Services Software) and Oracle's position now as one of the major suppliers of banking, capital and risk management software. Oracle's aim over the past year has been to bring together the Reveleus banking BI and data warehousing software from i-flex, plus software they recently acquired through the subsequent purchase of Mantas (fraud and money-laundering prevention) and combine this with the Oracle BI Enterprise Edition platform into something now called the Oracle Financial Services Analytical Applications.
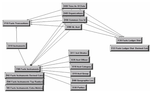
The Oracle Financial Services Analytical Applications, like EPM Suite and the BI Apps, consists of a number of modules, some of which are based on i-flex / Reveleus technology (Oracle Financial Services Funds Transfer Pricing, Profitability Management etc) but with one, Oracle Financial Services Profitability Analytics, based on OBIEE technology with an i-flex derived underlying relational data model.



The Profitability Analytics tables in the current release are a bit more limited than the horizontal ones, in that it's not really designed to allow changes to historical data (which may be an appropriate restriction in banking applications), there's no SCD2 support and a few early limitations in how the LTSs in the repository have been set up. But it's based on OBIEE, uses the OBIEE dashboard, requests and iBots framework and there is some scope for customization, in terms of bringing in additional data and metrics from the Oracle Financial Services Applications data model rather than from "universal" or ERP/CRM sources that you can do with the BI Apps. It also uses the Market Segmentation feature of OBIEE to do market and customer analysis, and security, strangely, isn't set up by default with the configuration manual goes through a couple of examples of using the BI Server Security Manager and Party security dimension in the semantic model.

The applications from Reveleus and Mantras look interesting and cover even more narrow banking and risk-focused areas, the technology under them is a little unclear from the documents on the Oracle website (possibly because they are considered "batteries included" and based on Microsoft database and OLAP technology), and you can imagine that within Oracle there's a big push to get Hyperion technology into this stack, particularly by extending and verticalizing existing application such as Planning and Profitability Management.
Still, it's an interesting look into the vertical applications that Siebel, and now Oracle have produced using the OBIEE technology that we're all using, and certainly if you were a bank, pharmaceuticals company, insurance company or whatever, there'd be quite a compelling argument to get Oracle BI across the whole enterprise, delivering the generic content using the BI Applications, industry-specific content using the Vertical Analytic Apps, Siebel covering the CRM side and other, home-built systems covered using standalone OBIEE together with ODI or OWB11gR2. Coupled with what's happened in banking and financial services over the past couple of years, if you're an Oracle salesman in the financial services industry there's quite a bit of interesting stuff to talk to your customers about now.